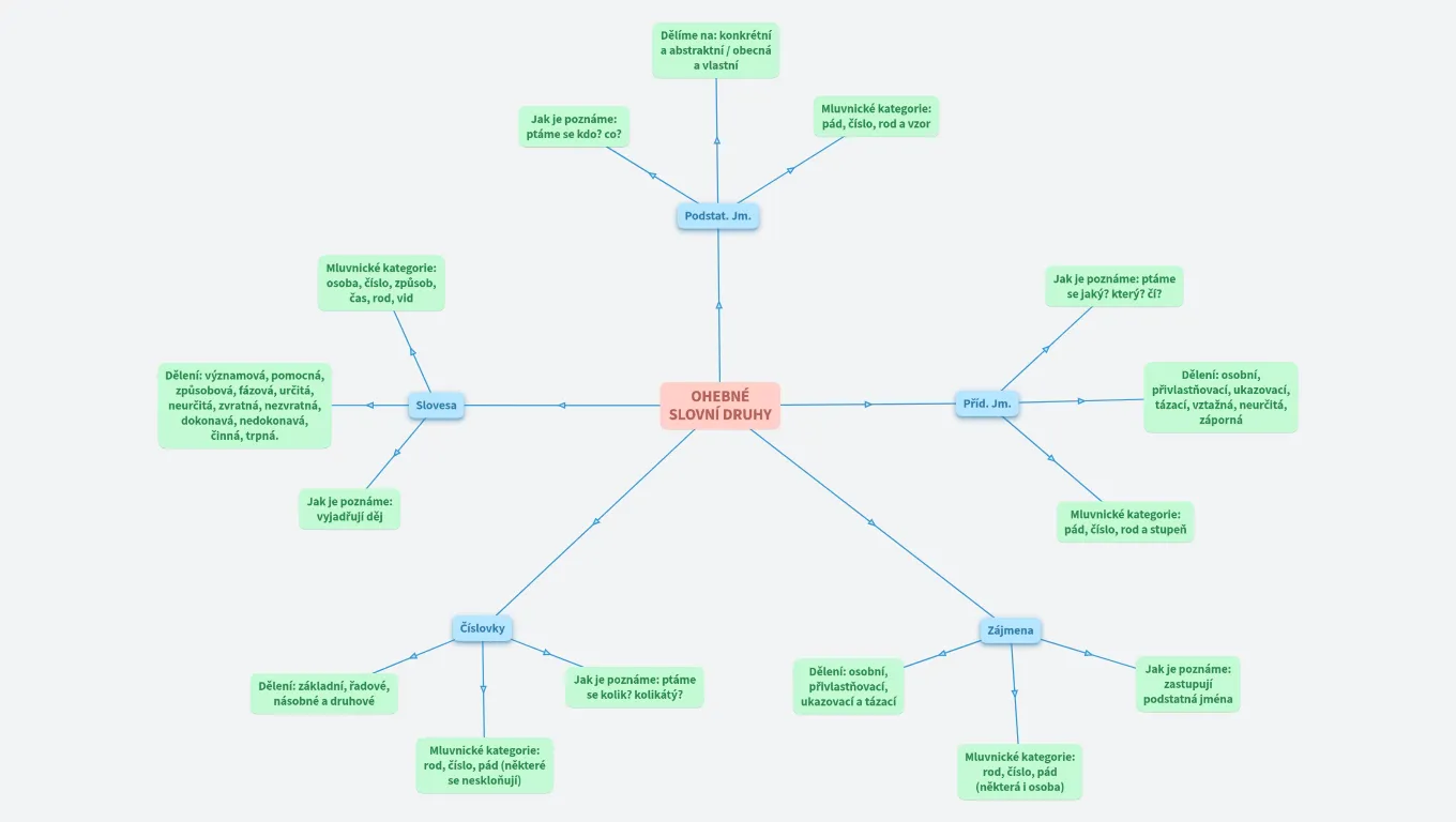
OHEBNÉ SLOVNÍ DRUHY
Created by Miminko Bonbonek

Dělíme na: konkrétní a abstraktní / obecná a vlastní
Jak je poznáme: ptáme se kdo? co?
Mluvnické kategorie: pád, číslo, rod a vzor
Podstat. Jm.
Názvy: osob, zvířat, věcí
Mluvnické kategorie: osoba, číslo, způsob, čas, rod, vid
Jak je poznáme: ptáme se jaký? který? čí?
Dělení: významová, pomocná, způsobová, fázová, určitá, neurčitá, zvratná, nezvratná, dokonavá, nedokonavá, činná, trpná.
Slovesa
Vyjadřují děj nebo stav
OHEBNÉ SLOVNÍ DRUHY
Příd. Jm.
Blíže popisují vlastnosti podstat. jm.
Dělení: osobní, přivlastňovací, ukazovací, tázací, vztažná, neurčitá, záporná
Jak je poznáme: vyjadřují děj
Mluvnické kategorie: pád, číslo, rod a stupeň
Číslovky
Vyjadřují počet
Zájmena
Zastupují jména
Dělení: základní, řadové, násobné a druhové
Jak je poznáme: ptáme se kolik? kolikátý?
Dělení: osobní, přivlastňovací, ukazovací a tázací
Jak je poznáme: zastupují podstatná jména
Mluvnické kategorie: rod, číslo, pád (některé se neskloňují)
Mluvnické kategorie: rod, číslo, pád (některá i osoba)