OrgPad logo

Budování studentských komunit

Created by Vendy Prášková

Budování studentských komunit

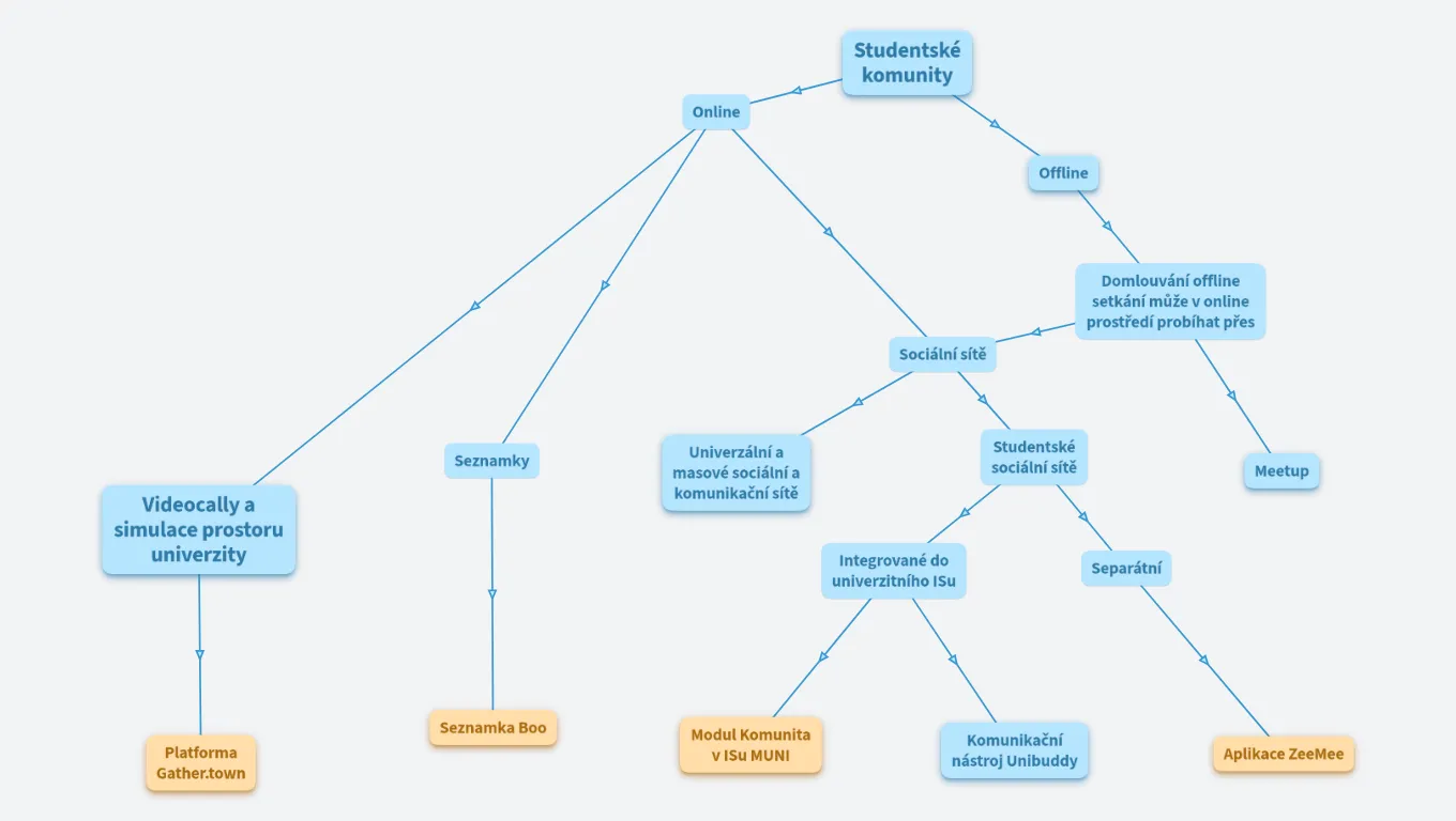
Studentské komunity

 

Online

Offline

Pubkvízy, akce KISKu, Semestrstarty, společné učení a cowork

Domlouvání offline setkání může v online prostředí probíhat přes

Sociální sítě

Seznamky

Univerzální a masové sociální a komunikační sítě

Instagram, X, Threads, Facebook, Whatsapp, Discord

Studentské sociální sítě

Meetup

Meetup | Find Local Groups, Events, and Activities Near You

Platforma pro vytváření a sdílení událostí a setkání

Videocally a simulace prostoru univerzity

Neoficiální videohovory v Česku nejčastěji přes Discord nebo Messenger.

Videocally v rámci univerzity můžou být virtuálně zasazeny do fyzického prostředí kampusu pomocí platformy Gather Town.

Integrované do univerzitního ISu

Separátní

Platforma Gather.town

Gather | Virtual Workspace for Remote Teams

Webová platforma pro videohovory, která využívá estetiku 2D pixelových her a princip simulovaného prostoru - umožňuje univerzitám budovat virtuální repliky svých kampusů. Studenti se mohou volně pohybovat mezi veřejnými fóry a soukromými zónami pro studium.

Seznamka Boo

Boo | Randění, Spřátelení, Shoda Osobnosti

Seznamka s dobrým systémem vyhledávání lidí na základě zájmů prostřednictvím štítků

Modul Komunita v ISu MUNI

https://is.muni.cz/absolventi/

https://is.muni.cz/auth/komunita/

Studentská a absolventská komunitní sekce v informačním systému MUNI.

Komunikační nástroj Unibuddy

Unibuddy | Student-to-student recruitment at scale

Oficiální peer-to-peer studentská komunikační nástroj, který si univerzity integrují do svých webových stránek.

Aplikace ZeeMee

Home | ZeeMee

Americká vysokoškolská sociální síť umožňující studentům vytvářet multimediální portfolia mj. s videi o sobě nebo si třeba hledat spolubydlící či study buddies.