OrgPad logo

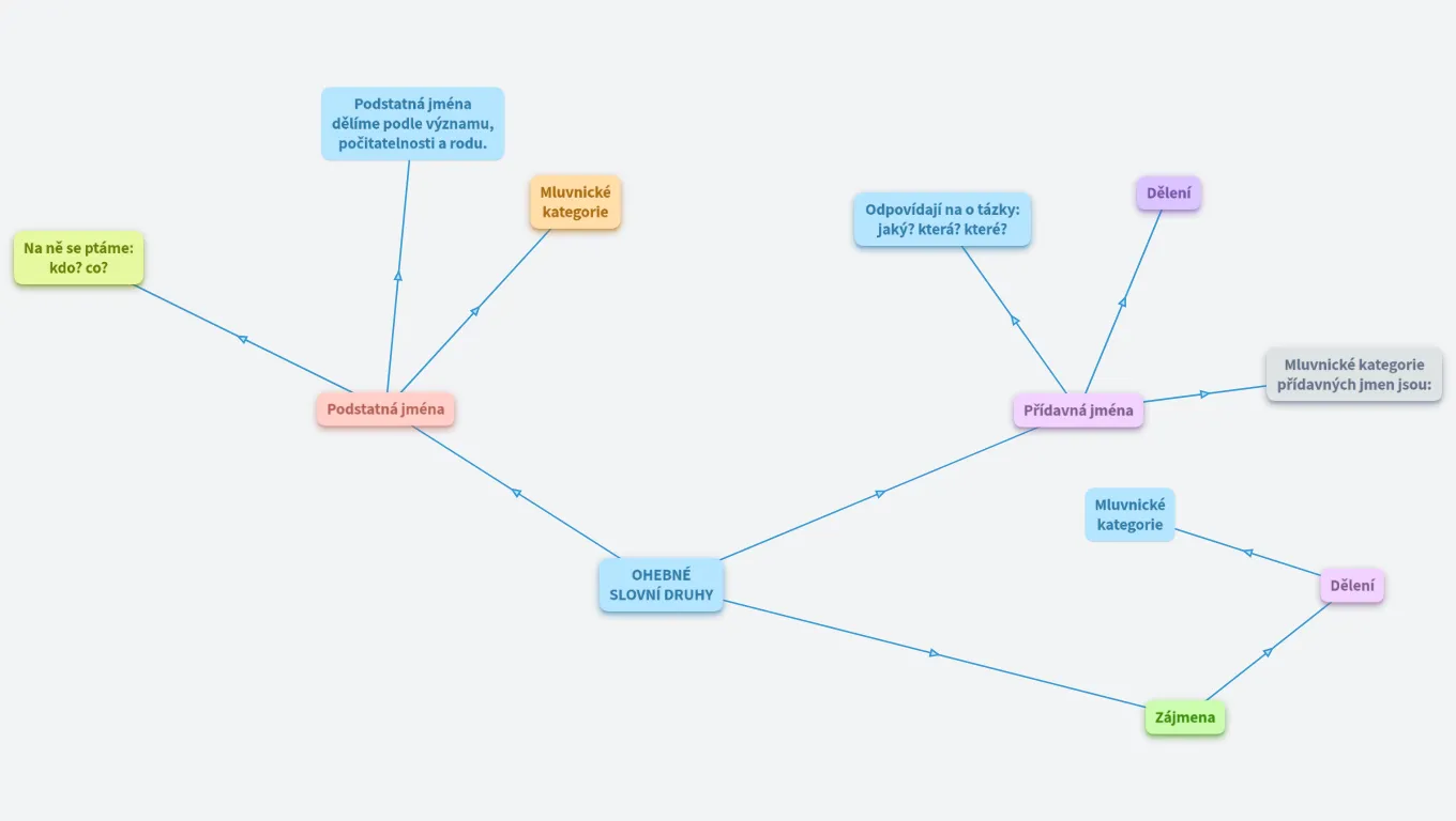
OHEBNÉ SLOVNÍ DRUHY

Created by Oryna Poslavská

OHEBNÉ SLOVNÍ DRUHY

Podstatná jména dělíme podle významu, počitatelnosti a rodu.

Mluvnické kategorie

rod, číslo, pád a vzory

Odpovídají na o tázky: jaký? která? které?

Jaký?

velký, malý, pomalý

Která?

nová,  vedlejší, oblíbená

Které?

červené,  sladké, malé

Dělení

Přídavná jména dělíme na tři skupiny: jakostní, která vyjadřují vlastnosti, vztahová, která vyjadřují vztah k něčemu, a přivlastňovací, která vyjadřují, komu něco patří.

Na ně se ptáme: kdo? co?

Kdo?

Kočka, Pepa, Petr

Co?

Penal, Ovoce, Voda

Podstatná jména

Podstatná jména jsou slova, která pojmenovávají osoby, zvířata, věci nebo jevy.

Přídavná jména

Přídavná jména (adjektiva) jsou slova, která vyjadřují vlastnosti osob, zvířat nebo věcí a blíže je popisují.

Mluvnické kategorie přídavných jmen jsou:

rod,  číslo, pád, vzor 

Mluvnické kategorie

OHEBNÉ SLOVNÍ DRUHY

Ohebné slovní druhy jsou slova, která můžeme měnit podle tvaru (např. podle pádu, čísla, rodu nebo času).

Dělení

Zájmena

Zájmena jsou slova, která zastupují podstatná jména nebo na ně ukazují.